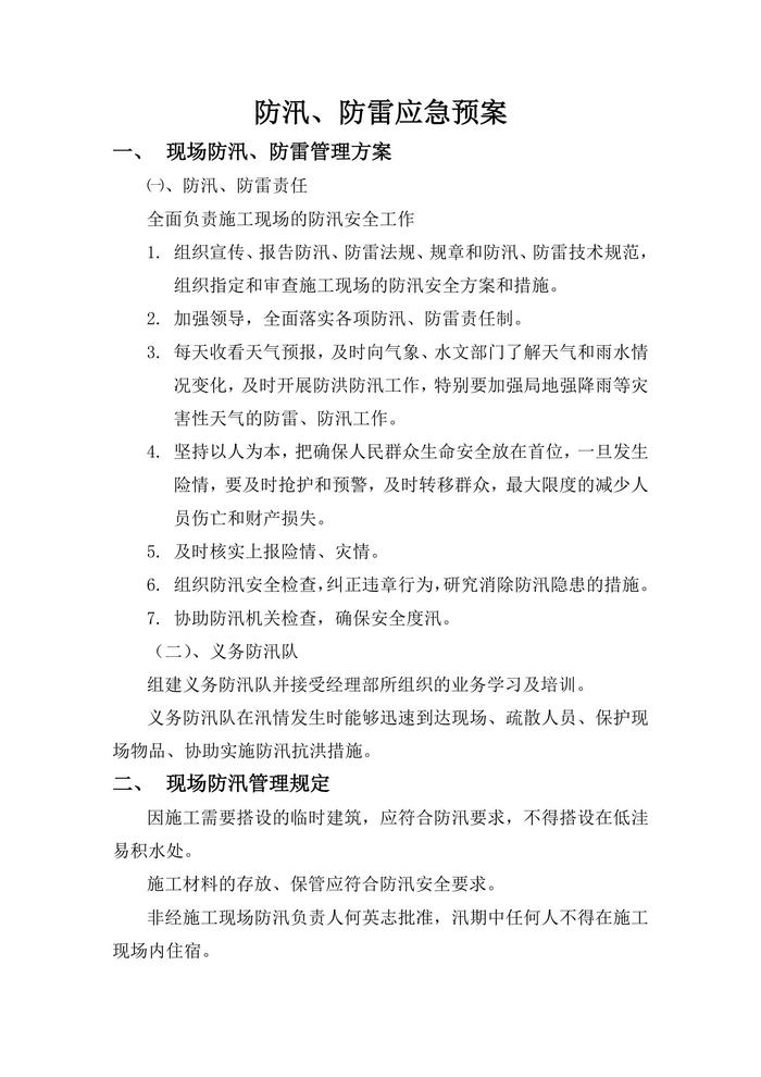
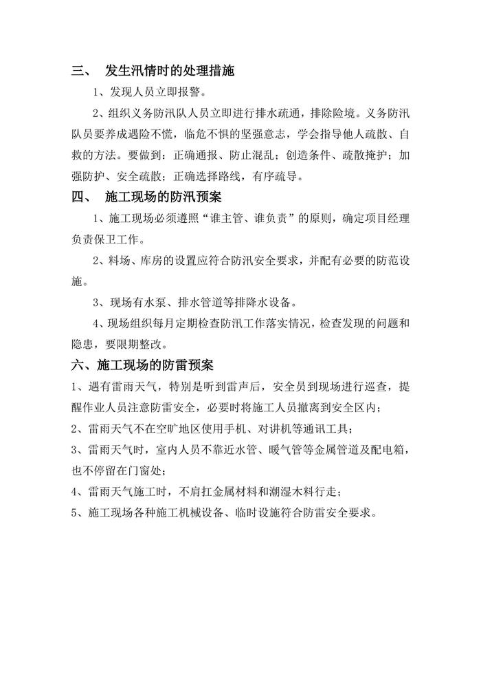
浑南新城南北轴绿化一期工程防汛防雷应急预案d
- HSE类别:
- 文件大小:0.04MB
- HSE编号:
- HSE状态:
- 更新时间:2022-03-28
- 下载次数:次
raybet雷电竞电竞app下载地址
简介
raybet雷电竞电竞app下载地址
截图
上一条:防汛防台防暑应急预案1d
下一条:防汛防台 灾害应急预案dx
版权:如无特殊注明,文章转载自网络,侵权请联系cnmhg168#163.com删除!文件均为网友上传,仅供研究和学习使用,务必24小时内删除。
热门推荐
-
最新《危险化学品目录(2022调整版)》pdf 2022-03-28
-
GB 55023-2022施工脚手架通用规范pdf 2022-03-28
-
安全吹哨人管理制度dx 2022-03-28
-
GB 50251-2015 输气管道工程设计规范pdf 2022-03-28
-
GB 50016-2014(2018年版) 建筑设计防火规范(高清版)pdf 2022-03-28
-
化工(危险化学品)企业五懂五会五能应知应会手册pdf 2022-03-28
-
二十大全文解读(73页PPT)pptx 2022-03-28
-
特级动火作业方案d 2022-03-28



